上市公司争议解决(一)丨论关联交易及董监高权责界限

2022-05-18

上市公司争议解决(一)丨论关联交易及董监高权责界限


争议多发于法律关系紧张之时和复杂之处。就上市公司而言,相比较其他商事主体,其所涉及的内外部法律关系包括民事领域、行政领域以及可能的刑事领域的法律关系等,在我国当前法律法规体系下往往会显得更为复杂。这其中,既涉及到法律概念之廓清和法律关系之厘定,以循法而行、定纷止争,又关乎股东、实际控制人和董事、监事、高管人员的权利、义务和责任,处理不慎还可能在不同程度上影响资本市场的稳定和发展。

为此,我们聚焦上市公司争议解决这一主题,旨在以图文并茂促化繁为简,以图鉴图解求直观可视,着力对上市公司所涉争议解决典型问题进行探讨,以便上市公司所涉相关主体参考。鉴于上市公司争议解决事务可能涉及民事、行政甚至刑事等领域,故本文会分别和交叉介绍三重法律关系下的相应制度、认定标准和法律责任,本篇首先讨论上市公司的关联交易及与此相关的董监高权责界限。

关联交易广泛存在于商事活动中,本身具有一定的合理性和积极意义,但关联交易若不加法律规制,则容易引发一系列问题。由此,我国法律并不禁止关联交易,而是通过规范关联交易,以防范其风险,最大化地释放其益处。

01

何谓关联交易

所谓关联交易,简言之就是公司与关联方之间的交易。所以,理解关联交易的两个关键词至关重要,即:“关联关系”“交易范围”。交易范围在实践中几无争议,所以关联交易界定之关键就落脚在“关联关系”的认定。

1.关键词一:关联关系

通识意义上的关联关系。根据我国《公司法》第二百一十六规定,关联关系,是指公司控股股东、实际控制人、董事、监事、高级管理人员与其直接或间接控制的企业之间的关系,及可能导致公司利益转移的其他关系。

图片

图一:《公司法》规定的关联关系

上市公司语境下的关联关系。针对上市公司,法律、法规、交易所规则和会计准则等进一步细化关联关系的规定。然而,证监会/交易所层面和会计准则的界定略有不同,可能适用的语境也不尽相同。

在证监会/交易所层面,涉及“关联法人”“关联自然人”两个关键词,即上市公司、控股子公司及控制的其他主体涉及到和关联法人或关联自然人之间的交易均被纳入关联交易范畴[1]。“关联法人”和“关联自然人”的范围根据《上市公司信息披露管理办法》第六十二条、《深圳证券交易所股票上市规则》及《上海证券交易所股票上市规则》(以下合称“《上市规则》”)第6.3.3条认定,可以概括如下图:

图片

图二:上市公司的关联法人和关联自然人

财务会计层面:会计准则的认定与《上市规则》略有不同。比如:上市公司的子公司、合营企业、联营企业,虽构成《企业会计准则第36号》视角下的关联方,但在《上市规则》的认定中则不属于关联方范畴。实践中,在关联交易发生时,上市公司应按照交易所规则对该交易事项进行审议和披露;而在涉及出具财务报告时,宜按照《上市规则》和会计准则共同界定的最大范围认定关联方。企业会计准则层面规定的关联方范围如下:

图片

图三:财务会计层面的上市公司关联方

2.关键词二:交易范围

《上市规则》采用“列举+概括”的形式界定关联交易的范围。概括而言,上市公司、控股子公司及控制的其他主体与上市公司关联方之间发生的转移资源或者义务的事项均为关联交易,列举如下:

图片

图四:关联交易范围

02

关联交易的合规性判断标准

结合目前的相关司法判例[2]和交易所的相关规则[3],上市公司关联交易一般需要满足审议程序合规、信息披露规范、实质公平(多聚焦定价公允)三个核心要件,否则不仅可能因不符合监管要求而产生行政责任,而且有可能产生相应的针对公司和股东等主体的民事法律责任,甚至还可能因公司资产转移、信息披露违规等引发刑事法律责任。

1.关键词一:审议程序合规

由于关联交易的隐蔽性、复杂性等特征,监管部门规定的审议程序和信息披露要求更为严格。就审议程序而言,《上市规则》根据交易类型、交易金额、金额占净资产比例等因素,设置了不同的审议机构。在此基础上,进一步界定关联董事和关联股东,并设置关联董事和关联股东回避表决安排等内容。

首先,就审议机构而言,涉及到由董事会、股东大会或董事会和股东大会共同审议的三种主要情形。一般根据交易金额和在上市公司经审计净资产绝对值占比来确定,具体可概括为如下图示:

图片

图五:董事会和股东会关联交易审议权限

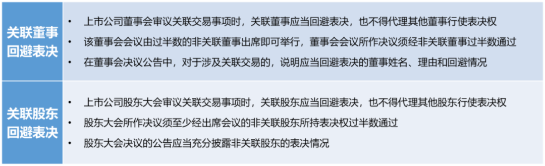
其次,在上市公司董事会或股东大会审议关联交易事项时,关联董事/关联股东应当回避表决。《上市规则》第6.3.8条,第6.3.9条对关联董事和关联股东进行了列举[4],并通过兜底条款规定,关联董事是中国证监会、交易所或者上市公司认定的因关联关系使其独立的商业判断可能受到影响的董事,关联股东指中国证监会或者交易所认定的因关联关系可能造成上市公司对其利益倾斜的股东。具体的范围如下图:

图片
图片

图六:上市公司关联董事和关联股东范围

最后,上市公司的关联董事和关联股东在与其关联的交易中应回避表决,具体回避表决的安排和投票比例如下图所示:

图片

图七:上市公司关联董事和关联股东回避表决要求

2.关键词二:信息披露规范

上市公司关联交易应当按照《上市规则》《上海证券交易所上市公司自律监管指引第5号——交易与关联交易》《深圳证券交易所上市公司自律监管指引第 7 号——交易与关联交易》(以下合称“《交易与关联交易监管指引》”)规定的披露标准进行披露,下图对披露标准和对应的披露要求进行了简要的梳理:

图片

图八:上市公司关联交易披露标准

除上图所述的披露标准外,上市公司及其董监高还需要根据《交易与关联交易监管指引》规定的关联交易类型履行相应的披露义务,如上市公司与关联人发生涉及财务公司的关联交易,应当签订金融服务协议,无论数额大小均应披露;上市公司与关联人签订金融服务协议、日常关联交易协议期限超过3年的,应当每3年重新履行相关审议程序和披露义务等。

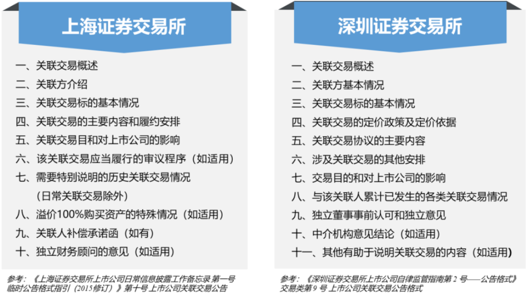
在披露的格式要求方面,上交所与深交所均有关于关联交易的公告格式,应当满足其特定要求,公告格式中要求披露的主要内容如下图:

图片

图九:上市公司关联交易披露内容

3.关键词三:实质公平(多聚焦定价公允)

根据《最高人民法院关于适用<中华人民共和国公司法>若干问题的规定(五)》第一条之规定,关联交易损害公司利益,被告仅以该交易已经履行了信息披露、经股东会或者股东大会同意等法律、行政法规或者公司章程规定的程序为由抗辩的,人民法院不予支持。言外之意,关联交易除了满足审议程序合规和信息披露规范之外,交易本身实质上必须是公平而不损害公司利益。

对于关联交易是否实质公允,司法实践中通常从交易动机是否为转移公司资产、交易背景是否合理、交易行为是否权利义务对等、交易结果是否给公司财产造成损失等多个维度来考察,相关案例如下图:

图片

图十:关联交易是否实质公平的司法认定维度

由于交易动机及交易背景的认定涉及双方对交易目的的主观判断,存在一定不确定性,故司法实践中对关联交易是否实质公允的判断往往多以价格是否公允为主。当然,部分案件中,虽不涉及关联交易对价不合理问题,但如一方不当负担更多义务,也会被认为不满足实质公平这一要件[5]

司法实践层面,在判断关联交易价格是否公允时,通常会与市场上独立第三方的价格进行对比,并以此作为计算赔偿数额的基础。当关联交易标的无可供使用的市场价格时,法院可能以公司类似交易的既往交易价格为公允价格标准,或以有资质的评估机构确定的评估价为标准进行衡量。

图片

图十一:司法实践层面对公允价格的认定

上市公司监管层面,根据《交易与关联交易监管指引》,上市公司交易与关联交易行为应当定价公允。上市公司在审议关联交易事项时,应当详细了解关联交易的具体情况,审慎评估交易影响,根据充分的定价依据确定交易价格,涉及资产评估的,应合理运用评估方法确定公允对价。

图片

图十二:常见定价方法及评估方法

03

关联交易违规情形下的董监高责任及抗辩理由

1.民事责任及抗辩理由

董事、监事、高级管理人员对公司的忠实义务和勤勉义务是其履职核心所在。根据《公司法》规定,董监高对公司负有忠实勤勉义务,未经股东会、股东大会或董事会同意,不得将公司资金借贷给他人或以公司财产为他人提供担保,亦不得利用关联关系损害公司利益。若董监高在关联交易过程中违反忠实、勤勉义务,给公司造成损失的,公司可以追究其民事赔偿责任。特定情况下如果损害股东利益的,股东也可以直接追究董监高的责任,不过实践中关联交易直接损害股东利益的情况较少,认定标准和构成要件较为严格,据此追究董监高责任存在较大难度。主要责任形式、构成要件和董监高的潜在抗辩理由如下:

图片

图十三:董监高就关联交易的民事责任

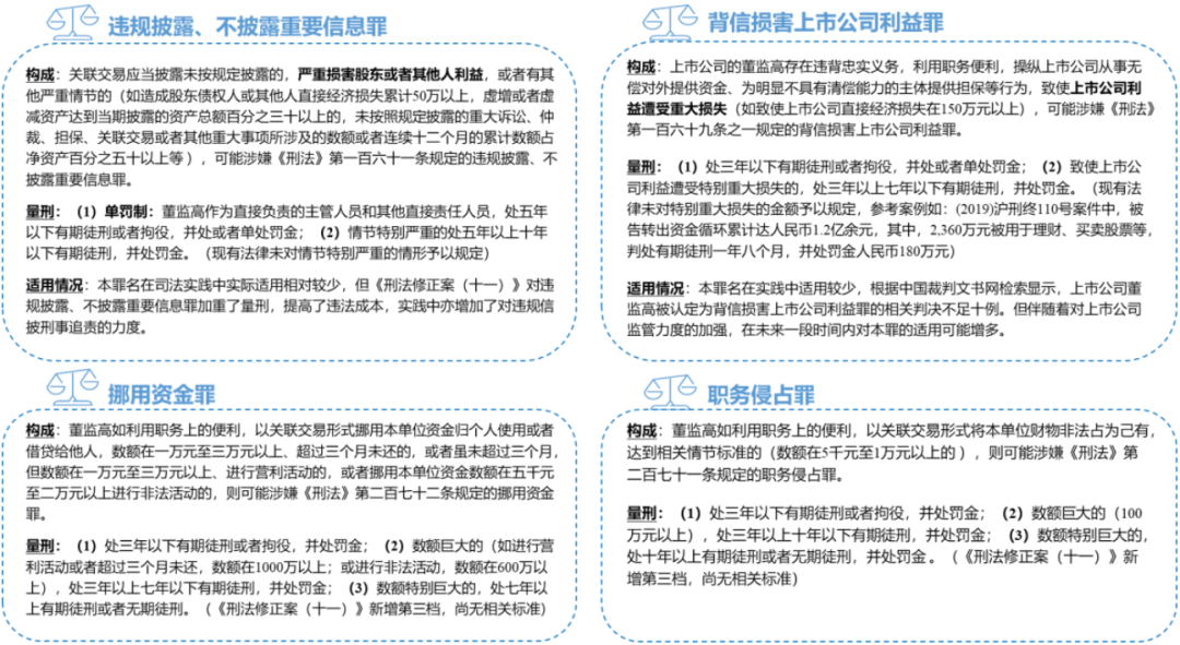
2.刑事责任及认定标准

根据我国《刑法》规定,在上市公司违规进行关联交易且情节较为严重的情形下,不排除董事、监事、高级管理人员可能面临刑事责任。其中,违规披露、不披露重要信息罪和背信损害上市公司利益罪在司法实践中运用的情形较少,尚缺乏足够的判例以统一司法裁判标准。可能的刑事责任及认定标准列举如下:

图片

图十四:上市公司关联交易中董监高可能的刑事责任及认定标准

3.行政责任及抗辩理由

实践中,证监会对关联交易的行政处罚和监管措施往往落脚在关联交易披露不规范这一问题上,具体而言,达到披露标准的关联交易的审议表决程序、定价政策等都属于需要披露的范围,如果上市公司未披露相关交易信息或未能准确、真实、完整披露证明决策程序合法性、交易公平性等信息,将违反《证券法》及相关监管规定,证监会及交易所即可以对上市公司和有关负责人进行行政处罚或采取行政监管措施。考虑到可能的行政责任均以信息披露规则为基础,故在后续信息披露相关章节中将对行政责任的具体责任认定、减轻或不予处罚事由、从重处罚事由等进行统一介绍。


来源:王囝囝 李盛 金杜研究院 


Powered by CloudDream