大删减、大整合!上市公司新监管法规体系出台!

2022-04-13

20211126日,证监会就整合涉及证监会的27件规范性文件向社会公开征求意见,这是资本市场上市公司监管法规体系30年来的首次全面整合修订。本次整合修订将上市公司监管的部门规章以下层级规则、沪深证券交易所关于上市公司监管的自律监管规则归并整合为182件,数量压缩60%,整合后,上市公司监管法规体系化繁为简、内容更加规范合理、法规数量显著减少。本次整合修订确实提升了市场规则的友好度,增强市场主体的获得感。笔者上个月在投行最前线发文(详见《保代考试要是没有这些规定早过了》,或点击文末“阅读原文”)呼吁整合统一规则,没想到监管机构这么快就发布了征求意见稿,为监管机构点赞。


一、本次整合修订的主要特点


(一)体系框架更加清晰

本次整合由证监会和沪深交易所一体行动,坚持“搭好体系框架,避免内容大改”原则,注重强化持续监管与发行、再融资、并购重组、退市等业务领域的有机联系,注重强化证监会与沪深交易所规则的功能互补和沪深交易所之间市场规则的协调一致。

整合修订后,上市公司监管法规体系更加清晰。上市公司监管法规体系将业务分类为信息披露、公司治理、并购重组、监管职责四大类;在层次上,证监会层面构建基础规则、监管指引、规则适用意见3个层次,交易所层面构建自律监管规则、自律监管指引、自律监管指南3个层次,行政监管与自律监管实现有效衔接,上市公司监管法规体系性明显增强,市场主体查找使用更加方便。

(二)规则数量显著减少

本次整合后证监会规则94件,沪深交易所规则88件,数量压缩60%,本次整合涉及证监会27件规范性文件,其中包括合并后制定规则6件、修改规则17件、废止规则4件,整合后更为简明、清晰、友好。本次征求意见稿仅为涉及证监会层面的规范性文件,预计交易所很快也会发布整合修订后的规则。

(三)上下位规则关系优化,法规实用性增强

中国资本市场30年,法律法规不断修订,特别是新《证券法》实施后,现行很多规则与上位法规定相冲突,与目前的实践不适应,而且不同规范表述不一致,法规实用性不强。本次修订在“避免实体内容大修大改”的前提下,优化上下位规则关系,尽量“找平”沪深交易所规则的章节体例并维持两所规则内容上的合理差异,技术上合并同一事项规则、修改废止不符合实践或存在矛盾的规则,统一文字表述和格式体例;废止了前期出台的与实践不相适应的暂时性、阶段性安排,将实践中已经普遍认同的做法提升形成规则,并将使用效果良好的部分规则重新做编号处理,便于市场查找使用,法规的实用性明显增强。


二、本次整合修订的建议


随着规则数量增加和上市公司监管实践的发展变化,优化规则体系、完善规则内容及精简规则数量的重要性日益凸显。本次法规整合在“搭好体系框架,避免内容大改”原则下,优化上下位规则关系,“找平”沪深交易所规则的章节体例,合并监管事项相同但分散各处的规则,并修改过时、重复、矛盾之处,统一文字表述和格式体例,形成统一、明确的专项规则。

本次法规整合的主要贡献在搭好体系框架,但在“避免内容大改”的前提下,继续维持了两所规则在内容上的差异。但不同交易所规则内容仍存在一些不合理的差异,例如:科创板与创业板关联方认定规则、募集资金用途变更规则、特别表决权转换为普通股份规则等(具体参考《保代考试要是没有这些规定早过了》一文)。沪、深、北交易所推出的板块(主板、科创板、创业板、北交所)定位存在差异,不同的板块的规则存在差异也是合理的,但上述所列规则差异应不属于为区别板块定位目的制定的,建议不同板块类似上述规则保持一致,进一步提升市场规则的友好度。

有理由相信监管机构下一步应该会整合修订不同板块规则内容的不合理差异,进一步强化上市公司监管法规的科学性、体系性、规范性、统一性,方便市场主体查找、使用,助推提升上市公司质量。


三、本次整合修订的具体规则速览


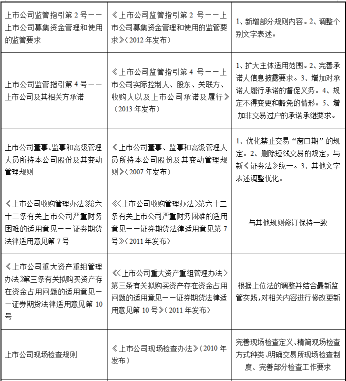
(一)合并后制定规则(6件)

图片

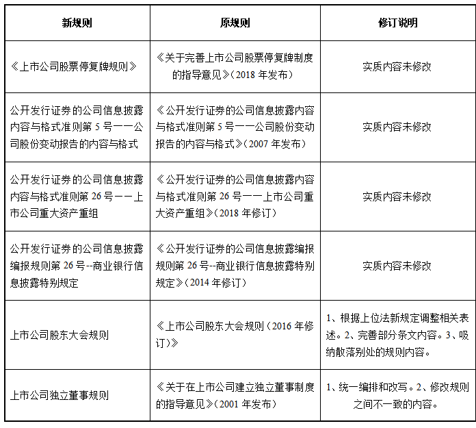
(二)废止规则(4件)

图片

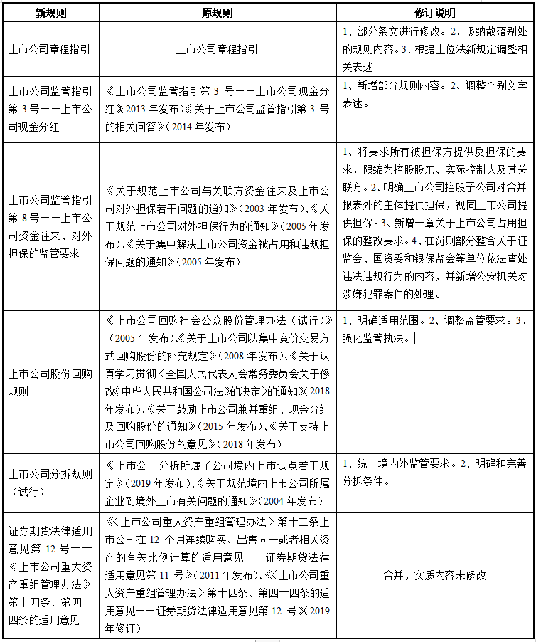
(三)修改规则(17件)

图片

图片

图片



Powered by CloudDream