关联企业合并破产重整实证研究:裁判样态与法理思考

2022-05-23

关联企业合并破产重整实证研究:裁判样态与法理思考




关联企业合并破产重整实证研究:裁判样态与法理思考

——兼评《公司法》与《企业破产法》的制度协调

杨敏 王纯强

内容提要:《公司法》第二十条第三款“公司法人人格否认”与《破产审判纪要》第三十二条“法人人格高度混同”之间的规则流通,体现了《公司法》与《企业破产法》的理论互通性。《破产审判纪要》的效力位阶过低,仅规定了实质合并的原则及部分操作事项,缺乏对概念的解释与逻辑证成。本文建议在《企业破产法》中规定破产合并的处理规则,明确增加欺诈标准补充立法缺失,妥善解决公司法人人格否认制度在实质合并重整中的运用,进一步厘清关联企业合并重整的适用标准、启动模式等实务分歧。

关键词:关联企业 合并重整 人格混同


一、引言


关联企业合并破产是一种客观存在的法律现象,在2018年3月4日最高人民法院出台《关于印发〈全国法院破产审判工作会议纪要〉的通知》(以下简称破产审判纪要)之前,地方法院已经尝试移植普通法系的合并破产制度解决关联企业重整问题了。但合并破产制度与《公司法》中的公司法人人格否认制度并非同一法律体系下形成的理论,实质合并制度有可能动摇公司法律制度的两大基石:股东有限责任与公司法人人格独立,故而实质合并制度应审慎适用。《破产审判纪要》首次对合并破产进行了规制,确立了着眼于解决现实纠纷的具体规则。裁判样态可以反映出会议纪要的条文设计在审判实务中的理解与适用情况,实证研究方法能避免纸上谈兵的危险,减少陷入纯理论的抽象可能性,能使法学研究回归到理性的探讨。因此,本文依托案例为导向,又以案例作为解决问题的方向,并以法律、法理、案例的结合作为完善路径,以期对关联企业合并破产重整的司法分歧与法律适用抛砖引玉,供审判实践及破产立法参考。


二、实质合并破产的概念


(一)实质合并破产的概念

关联企业自身存在无法的障碍,如人格混同、不当利益输送、控制人相同等,导致经济利益一体化现象普遍。当关联企业各成员企业先后或同时进入破产程序,法院将各成员企业的资产与负债合并计算,去除彼此间的债权债务关系和担保关系,将整合后的破产财产按照债权比例对关联企业所有债权人予以分配,这便是关联企业实质合并理论。[2]联合国贸易法委员会制定的《破产法立法指南》在其“术语表”简略指出,“实质性合并”是指“将企业集团两个或两个以上成员的资产和负债作为单一破产财产的组成部分对待”。实质合并是由美国法院在审理关联企业破产案件时,基于衡平法则而创造的一种公平分配财产的救济措施。[3]《企业破产法》对企业的破产原因进行单独判断并适用单个破产程序为基本原则,故该法没有规定关联企业实质合并制度。鉴于司法实践的发展,《破产审判纪要)以专章(第六章)8条的形式首次规定了关联企业实质合并破产,明确关联企业存在“法人人格高度混同”、“区分各关联企业成员财产的成本过高”、“严重损害债权人公平清偿利益时”,可例外适用关联企业实质合并破产。

(二)实质合并破产对关联企业重整的意义

实质合并破产包括合并清算与合并重整两种类型,能否增加企业重整的可能性也是法院考虑的因素之一。1.实质合并破产有助于节省司法资源,提高企业重整效率。实质合并能够减轻对关联企业混同资产确权、关联债务及企业互保等工作,破产程序得到简化,重整工作进度加快,重整效率提高。2.实质合并有利于制作可供执行的重整计划方案。一方面,实质合并能够有效衔接重整计划方案,比单独执行更有力度。另一方面,公司的资产与负责能加快清理,普通债权人的清偿率得到提高,重整的成功率可以得到保障。3.实质合并有利于维护社会稳定。破产关联企业通常对当地的经济及社会有一定的影响及辐射,破产重整能使各成员企业尽快恢复生产,摆脱困境,避免破产清算带来的维稳压力。实质合并有助于增大破产重整的可能性,加速重整进程。


三、关联企业合并重整的司法实践现状及问题检视


(一)关联企业合并重整的司法裁判现状

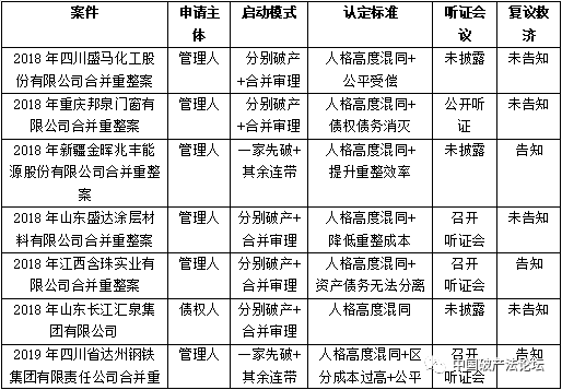
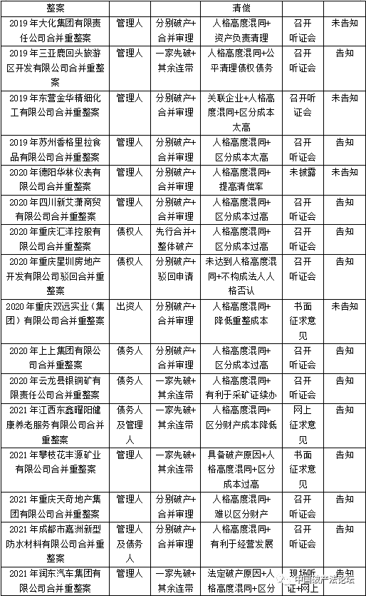
《公司法》《企业破产法》没有针对关联企业破产的具体法律规定,《破产审判纪要》成为当前审理关联企业破产案件最直接有力的规范性文件。为分析当前司法实务中关联企业实质合并的司法适用情况,本文以全国企业破产重整案件信息网(裁判文书专区)为依托,以“破产案件”为核心词,以“合并重整”为关键词,时间设置为“2018年7月31日至2021年7月30日”,检索到关联企业合并重整的裁判文书310件。[4]每件合并破产重整的案件企业至少都包含2家以上的企业,合并重整涉及的关联企业数量相当多。[5]考虑到我国对关联企业合并破产重整无具体法律规定且司法实践尚不成熟的现状,本文以《破产审判纪要》作为研究主线,经过筛选去除重复案件、决定书等,选取了有代表性的24件关联企业合并破产重整案件进行分析,致力于完善我国的实质合并重整制度。

图片

图片

图片

表1:全国关联企业合并破产重整案件统计(2018年7月31日期2021年7月30日)

来源:全国企业破产重整案件信息网

通过表2“实质合并重整适用法律依据”可知,尽管目前实体法规范和程序法规范并不明确,但是法院在审理关联企业破产案件时,主要援引《企业破产法》与《公司法》。在样本案例中,有12件案子直接援引《公司法》第二十条第三款作为裁判依据,没有直接援引《公司法》裁判的案例也在本院认为部分中引用了《公司法》进行说理,故《公司法》对关联企业合并破产重整的作用不亚于《企业破产法》。

图片

表2:实质合并重整适用法律依据

来源:全国企业破产重整案件信息网

(二)关联企业合并重整的问题检视

对样本案例进行分析的目的是为了检视关联企业合并重整存在的问题,通过对上述表1表2的统计与分析,可以发现合并重整运行过程中存在以下问题:

1.合并重整法律适用不明确。从表2分析得知,法院在审理关联企业合并重整案件时适用法律不统一:90%以上的案件法院同时适用《公司法》和《企业破产法》进行裁判,10%的案例法院仅适用《企业破产法》作出裁定,有少数法院参照或直接援引《破产审判纪要》为裁判依据。[6]从《公司法》角度讲,《公司法》第二十条第三款“公司法人人格否认”制度的构成要件有三,分别是滥用股东权利、恶意逃避债务、严重损害债权人利益。该条款刺穿公司面纱,追究公司背后股东的责任,然并不规制关联企业的责任。[7]实质上,《破产审判纪要》规定的“法人人格高度混同”仅为“公司法人人格否认”的构成要件之一。法院可以公司法人格否认制度进行论述,但直接援引《公司法》值得商榷。

2.合并重整认定标准不明确。从表1分析得知,在上述24件样本案例中,法院均采用了《破产审判纪要》规定的“法人人格高度混同”标准,但对另外两个标准“区分各关联企业成员财产的成本过高”、“严重损害债权人公平清偿利益时”却甚少分析。上述三个标准之间的关系亦不明确,只满足人格混同标准即可,还是需要同时满足三个标准,《破产审判纪要》对此付之阙如。绝大多数法院将业务、人事、经营场所、组织机构作为“法人人格高度混同”的构成要件,忽略了对“财产混同”、“债务混同”因素的认定,甚至有法院混淆了“人格混同”系“业务混同”、“人事混同”等标准的上位概念,将各种混同要素并列。[8]

3.合并重整启动模式不明确。在上述24个样本案例中,存在三种启动模式。一方面,三种模式的存在表明关联企业实质合并启动模式的不明确。另一方面,第二、三种模式会涉及到非债务人企业是否具备法定的破产原因。倘若表征证据显示非债务人企业不满足《企业破产法》第二条规定的情形,则法院裁定将非债务企业并入破产重整的程序及法理基础何在?

4.合并重整申请主体不明确。一般而言,实质合并程序的申请权人涵盖债权人、债务人,在关联企业已经启动破产程序的情况下,管理人可以作为申请人。根据《企业破产法》第七十条第二款的规定,出资额占债务人注册资本十分之一以上的出资人也可以申请重整。依本文检索到的24件案例,只有一件案件由出资人提出实质合并申请,其余案例都是由管理人或债权人作为申请主体。[9]关联企业实质合并案件与单一企业破产重整案件的利益保护有别,故出资人启动合并重整的情形甚少,争议颇大。


四、《公司法》第二十条第三款的法律适用


(一)《公司法》与《企业破产法》的利益保护区别

《公司法》与《企业破产法》系不同的法律部门,立法目的截然有别。《公司法》平衡保护公司利益、股东利益、债权人利益,促进经济有序发展;《企业破产法》追求公平清偿的终极目的,重点维护债权人的整体利益。

(二)公司法人人格否认理论与实质合并破产理论的区别

从《破产法》角度分析,实践中关联企业合并破产最重要的认定标准是法人人格高度混同,但并非唯一认定标准,仍需权衡资产与债务的区分成本、债权人整体收益、增加企业重整可能性等因素。从《公司法》角度看,只有在法人人格混同的情况下才可以打破法人人格独立的壁垒,适用“揭开公司面纱”处理。[10]

(三)法人人格否认制度的局限性

1.适用范围的局限性。关联企业的控制关系可能基于股权控制,也可能基于合同控制,[11]本质特征因关联关系发生利益转移。《公司法》第二十条第三款规制对象为公司股东,进一步可扩展至母子公司,即纵向关联企业关系,但难以调整横向关联企业关系。

2.审查范围的局限性。实质合并制度是忽略或否否认集团内部所搭建的法律结构,以同一破产程序中形成的共同资产池,统一清偿不同独立实体的债权。[12]公司法人人格否认制度只能从企业事实上去认定是否构成人格混同,不能且不需要彻底清查企业之间的关联担保、债权债务关系等问题。

3.处理效果的局限性。公司法人人格否认制是一种公司人格部分性和暂时性的消灭,是修复基石上的破损之处,[13]不具有终极性地否定公司的法人人格。故公司法人人格否认制度只适用于具体个案中,不能起到挽救破产企业的目的。

要之,法人人格否认制度不能满足《破产法》中的企业人格混同,不能维护破产企业整体债权人的利益,故公司法人人格否认制度与实质合并制度不可混淆使用。有观点认为,既然实质合并是纠正法人人格高度混同,可直接适用公司法人人格否认制度规制关联企业破产,没有设立实质合并制度的必要。[14]该主张忽略了公司法人人格否认制度与实质合并制度在立法目的、适用范围、调整对象等方面的价值区别,或许称实质合并制度系“披着公司法人人格否认制度外衣”更为妥当。故而,本文认为,在《企业破产法》没有将实质合并制度纳入之前,法院不宜直接援引《公司法》第二十条第三款进行裁判,但可以引用公司法人人格否认制度进行“法人人格高度混同”的说理。关联企业合关破产重整的法律适用应限制在《企业破产法》范畴,如《企业破产法》第二条、第四条、第七十一条等。


五、构建关联企业实质合并重整制度的路径设计


《破产审判纪要》对实质合并问题作了原则性的规定,但难以对关联企业破产案件的审理工作提供明确细致的指引。通过对24件关联企业破产重整案件的分析,总结关联企业审判工作的实践经验,从适用标准、启动模式两方面予以完善,积极构建符合我国国情的关联企业实质合并破产重整制度。

(一)实质合并重整制度的适用标准

1.主体+行为+程度+结果标准。《破产审判纪要》适用实质合并破产的认定标准为“关联企业成员之间存在法人人格高度混同”、“区分各关联企业成员财产的成本过高”、“严重损害债权人公平清偿利益”。但由于该纪要没有明确三要件之间的适用关系,导致实务中法院只依据法人人格混同标准对是否适用关联企业合并重整进行评析,而忽略了区分成本过高以及公平清偿利益标准,或以其他标准替代(详见表1全国关联企业破产重整案件统计表)。[15]法院应放弃单一性的适用标准,建立类型化的适用标准,改变我国实质合并制度适用标准单一、缺乏体系的现状。本文认为,法院在处理关联企业合并重整案件时,应从主体标准、行为标准、程度标准和结果标准四方面进行审查。[16]四个方面的判定标准都不能独立使用,即关联企业必须同时满足以上四个标准,法院才能对关联企业启动实质合并破产重整程序。

2.行为标准:法人人格高度混同。第一,《公司法》上的公司法人人格否认制度只关注个别交易中的人格混同,并无混同程度上的要求。《企业破产法》上的实质合并制度对人格混同的要求更高,是全方位的混同。这种人格混同需要达到“当严格区分各个公司的界限难度达到令人绝望的程度”,[17]故程度上的划分是区别两者的关键标志。24件样本案例对关联企业是否构成“法人人格高度混同”的评析中,法院几乎都会将人格混同的构成要件不加区分地阐述一遍,最后认定各关联成员企业构成法人人格否认。理论与实务均存在一种误解,就是将法人人格混同作为适用实质合并破产的唯一标准,完全局限于对公司法制度的借鉴。[18]实际上,关联企业内部控制人相同、高管人员交叉、经营场所同一等一般事务性问题,通常是所有关联企业都会存在的普遍现象,属于关联企业的一般特征,具有辅助作用,不能作为法院启动实质合并破的充分理由。

第二,实质合并破产中的“合并”指的关联企业之间资产与负债的“合并”,与《公司法》上的“合并”非同一语义。故而,成员企业相互之间的资产与负债混同系判断是否构成高度人格混同的最重要因素。只要成员企业间的财产混同无法区分时,就无法能过单体企业的破产程序实现债权人公平清偿的目标,方可适用实质合并破产。如果关联企业间有某些资产或债务事项的混同,但仍可以正常区分,则不应适用实质合并破产制度。如在重庆星圳房地产开发有限公司合并重整中【(2018)渝 0107 破 6 号之一】,法院就认为福星门业公司、星圳房地产公司、欧枫投资公司三公司经审计评估机构确认,未达到人格高度混同,难以区分各关联企业成员的程度;各企业间虽有互相担保的情形, 但人员、财产、业务相对独立,不构成法人人格否认。据此,法院驳回了债权人关于上述三公司合并破产重整的申请。

第三,“法人人格高度混同”达到“高度”程度时才能考虑适用实质合并,也就是前面提到的无法区分的程度,或者区分的成本过高。法院在确定资产和负债的认定标准时,除了依赖审计评估机构的专业意见外,还可以对具体混同情形予以类型化:其一,关联企业之间的财产权属界限不明晰,利益与所有权一致;其二,关联企业之间存在不正当交易,内部随意转移资产与负债;其三,关联企业之间相互担保及融资,借款人与使用人非同一企业;第四,关联企业之间投资参股,互为债权债务人;第五,关联企业资产严重不足,相关费用由控制企业负担。

综上,在判断法人人格是否高度混同时应当有两个方面的考量:其一,资产和负债本身的混同程度;其二,区分资产与负债的成本。[19]资产混同是构成“法人人格高度混同“的最关键因素,除此可以考虑的辅助要素有:人事关系混同、内部机构混同、经营场所混同、财务动作混同等。各要素之间没有严格的界限,可能会存在交叉或重叠关系,法院的工作重点,即在于权衡各种要素并作出公正和公平的整体判断。[20]

3.结果标准:区分财产成本过高、维护公平清偿利益。实质合并制度应审慎适用,且应在穷尽了其他救济手段后才能考虑启动,故《破产审判纪要》规定的三个适用条件应同时满足。一方面,“区分各关联企业成员财产的成本过高”,实则是法人人格高度混同后的当然结果,达到“令人绝望的混同标准”。实务中,关联企业往往存在财务账目混乱、数据残缺、账簿遗失等,关联企业资产与负债很难客观划分。倘若此时仍然坚持分别破产的模式,耗费的成本有可能远远超过破产程序带来的收益。合并破产重整可以令关联企业各成员之间的债权债务关系及相互担保关系解除,涤除因区分关联企业内部混乱关系的时间、费用成本。目前没有形成区分财产成本过高的适用标准,可由审计师事务所等专业机构进行甄别,避免法官审查时的非专业性与随意性。

另一方面,“严重损害债权人公平清偿利益“也是判定能否启动合并破产重整的重要依据,该要素主要与清偿率高低相涉。在分别独立破产模式下,债权获得清偿的比例与企业的经济状况紧密相连。囿于关联企业的特性,成员企业之间存在不当的关联交易及利益输送,将资产转移至某一个成员企业,将负债集中于另一个成员企业,导致关联企业各个成员之间的破产财产差距过大。如果此时仍然坚持成员企业分别破产的原则,则会造成某些关联企业的债权人清偿率过低,甚至得不到清偿,清偿比例严重失衡,动摇破产程序公平清偿的基石。倘若出现关联企业破产财产差距过大,法院可以考虑结合其他标准,审慎认定是否适用实质合并制度。

4.建议增设欺诈标准。《破产审判纪要》明确了关联企业实质合并制度的三个构成要件,以及需要考虑的其他因素(包括资产混同程度及持续时间、企业之间的利益关系、债权人整体清偿利益、增加企业重整的可能性等),并没有涵盖欺诈标准。[21]欺诈是另一项可以独立适用实质合并破产的充分理由。所谓欺诈,“并非是指公司日常经营中发生的欺诈,而是指其活动根本没有正当的商业目的,这可能与创建公司的用意及其创建后从事的活动有关”。[22]根据《破产企业集团对待办法》,欺诈标准包括以下实例:“债务人几乎将其所有资产转移至某个新设立的实体或其自身拥有的不同实体,目的是为了自己的利益而保全和保留这些资产;对其债权人进行阻挠、拖延和欺诈;设局假冒或庞氏骗局和此类其他欺诈计划”。欺诈标准与《公司法》第二十条第三款“公司法人人格否认”制度的构成要件之一“人格混同“有相通之处,即均有可能涉及企业日常经营活动中的逃避债务行为。两者最大的区别在于欺诈有明显的主观故意,且不一定与企业经营有关;人格混同系基于关联企业的一体化特征,违背了企业人格独立的原则,但不一定具有欺诈的故意。欺诈是一个不依赖于其他条件而存在的实质合并破产标准,尤其是无论关联企业法人人格是否混同均可独立使用。[23]本文认为,如果实质合并制度采纳了欺诈标准,将会使公司法人人格否认制度与实质合并破产制度在理论上完全契合,法院完全可以直接适用《公司法》第二十条第三款审理关联企业合并重整案件。

(二)实质合并破产重整制度的启动模式

1.实质合并破产重整的申请主体。《企业破产法》解决了单体企业重整的申请人问题,但没有规定关联企业合并破产时的申请主体。为探讨关联企业合并重整的申请主体范围,本文对24件样本案例进行统计梳理,实质合并重整的申请主体占比情况如下图所示:

图片

表3 实质合并重整申请主体占比

来源:全国企业破产重整案件信息网

分析24件样本案例的占比情况可知,管理人、债务人、债权人、出资人均可以向法院提出合并重整的申请。其中,管理人提出申请的有16件,出资人提出申请的仅有1件。根据《企业破产法》第七十条规定,债权人、债务人、出资额占债务人注册资本十分之一以上的出资人,均可以向法院申请重整,则上述主体自然也有资格申请关联企业合并重整。《企业破产法》虽未直接明确管理人的申请主体地位,但鉴于由管理人启动合并重整程序已由司法实践确认,且管理人能够兼顾债权人和债务人的利益,具有申请实质合并的职责与职务便利,管理人应被赋予申请合并破产的权利。有学者主张清算义务人在清理关联企业的破产财产中,若发现破产企业符合实质合并的条件亦可主动向法院申请。[24]本文则主张,不能将《公司法》与《企业破产法》混淆,清算义务人的职责是在企业具备法定解散条件时启动清算程序,清算程序开始后清算义务人的使命完成,清算义务人即退出企业清算程序。另有观点认为,出资人也不宜担当申请主体,理由是出资人在实质合并过程中没有直接的利益关系。[25]本文认为,在《公司法》语境下,出资人享有剩余财产索取权。在《企业破产法》视野下,企业已经资不抵债,理论上出资人不可能再主张剩余财产。倘若企业能进行重整而不是清算退出,出资人与实质合并很难说没有利益可言。故而,实质合并重整的申请主体应尽量采取多元化、多主体参与的模式,管理人、债务人、债权人、出资人均可以成为申请主体。

实践中也面临一个问题:如果没有主体提出实质合并申请,或者经法院释明后申请主体仍不愿提出申请,法院能否依职权启动实质合并破产程序?笔者没有在全国企业破产重整案件信息网检索到类似案例,且《企业破产法》对企业破产采取的是申请主义原则,而非职权主义原则,故司法实务中法院对此问题应保持审慎的态度,不宜依职权启动合并程序。妥当的做法应是法院与管理人进行沟通协调,督促管理人适时提出合并申请。

2.实质合并破产重整的适用范围。实质合并破产重整的适用范围,是指能够适用关联企业合并重整的企业范围,理论与实务的争议点在于合并重整的范围是否可延伸至不符合破产条且未进入破产程序的关联企业成员。本文认为,可以将不具备破产原因且未进入破产程序的关联企业成员纳入到合并破产重整程序中,理由如下:

第一,实质合并破产制度不要求所有的关联企业成员都具备破产原因。《企业破产法》第二条规定,进行破产重整的企业需要具备破产原因:企业不能清偿到期债务,并且资产不足以清偿全部债务或者有明显丧失清偿能力可能的。该条款系规制单体企业破产,而实质合并破产制度系规制关联企业破产,两者能否进入破产程序的认定标准完全不同。只要满足“法人人格高度混同”、“区分各关联企业成员的成本过高”、“严重损害债权人公平清偿利益”时,关联企业合并重整便可以启动。《破产审判纪要》亦没有将所有的关联企业具备破产原因作为启动实质合并程序的前提条件。

第二,实质合并破产制度应区分形式非破产原因和实质非破产原因。破产原因是破产程序能够启动的正当性基础。[26]鉴于关联企业复杂的法律经济关系,关联企业的破产原因应进行调整。有些企业单从外观上看不具备破产原因,但如纠正关联企业之间不合理的利益输送、负担减免后,该企业是存在破产原因的,所以其实质仍属于破产成员。[27]有些企业从外观上看不具备破产原因,在纠正完不当的利益输送后,仍然不符合破产条件,甚至该企业的资产可以偿付所有关联企业债务,使其他企业免于破产。对于这种情形,不需要适用实质合并制度进行处理,可以采用《公司法》上的公司法人人格否认制度、衡平居次(深石原则)理论解决。当然,如果是核心控制企业进入破产程序,为了关联企业的长远发展,也可以征得利害关系人同意后,将实质非破产原因的企业纳入破产程序中。

第三,援引《民事诉讼法》的必要共同诉讼制度进行规制。企业破产的整个过程既包含了诉讼因素,又有非诉因素存在,因此破产程序的性质应当是一种特殊的程序,不宜简单将其归入到诉讼程序或非诉程序中。[28]破产程序中的程序性事项可以援引

下一篇:最后一篇
Powered by CloudDream